华体会(中国)

喜讯!公司被安徽皖投置业有限公司评为“2020年度优秀供应商”

发布时间:2021-03-19
来源:五公司
撰稿人:焦慧荣 方会
浏览次数:4793

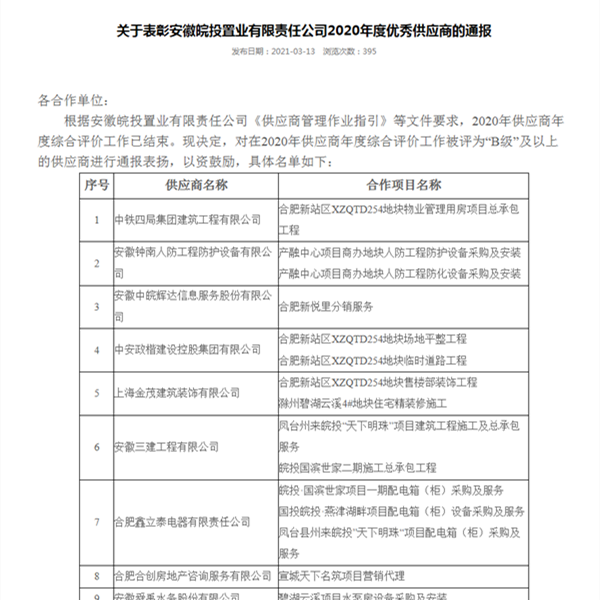
   近日,安徽皖投公司对2020年度优秀供应商进行表彰,安徽三建公司由于在凤台州来皖投·天下明珠项目及皖投·国滨世家二期项目建设中的优异表现,喜登榜单。

   来皖投·天下明珠项目现已竣工,项目在施工过程中曾多次获得安徽皖投置业有限责任公司荣誉及表扬。

   皖投·国滨世家二期项目位于安徽省合肥市肥西县蓬莱路以西,灯塔路以南,总建筑面积16万平方米,现场主体结构已经全部封顶。项目自2019年12月开工以来荣获2020年度建设单位三季度飞检第一名、四季度第二名的优异成绩。该项目多次承办肥西县质监站及皖投置业公司的组织的实体观摩活动,曾代表合肥皖投置业公司参加省投资集团年度评比,并荣获“优秀项目”称号。